This part transitions from RTD principles to ICs available for interfacing.
ICs simplify the RTD interface
As with their other resistor-based temperature-sensing components, the RTD looks simple to use. After all, it is a two-terminal resistor with no parasitics of consequence in the relatively slow-moving world of temperature sensing. Nonetheless, as with thermistors and many other basic sensors, including thermistors, we have seen that this transducer has a host of issues to consider, including drive, linearization, calibration, lead compensation, and more; the situation’s complexity increases when more than one RTD is used, as is often the case.
To address the issues associated with RTD interfacing, IC vendors have developed application-specific ICs that ease connection on both the analog RTD-facing side of the front end as well as the conditioned output, even including a complete, processor-compatible digital interface as well.
For example, for basic interfacing to the RTD itself, the Texas Instruments OPA317 family of operational amplifiers uses a proprietary autocalibration technique to simultaneously provide low offset voltage (20 μV typical, 90 μV maximum), near-zero drift over time and temperature, and near-zero bias current. As a result, the op amp does not “load” or affect the RTD itself but is both “invisible” and consistent. The op amp operates from single-ended or bipolar supplies ranging from 1.8 V (±0.9 V) up to 5.5 V (±2.75 V), and the 35 μA (maximum) quiescent current makes it a good fit for battery-powered applications.
One of the characteristics of this op amp is that it can be configured to work on signals which are very close to ground, as is the case for a “cold” RTD operating at a low current level and thus a low voltage across it. In contrast, many single-supply op amps have problems when the input and output signals approach 0 V, near the lower output swing limit of a single-supply operational amplifier.

While a good single-supply operational amplifier may swing close to single-supply ground, it may not actually reach ground. The output of the OPA317 family of devices can be made to swing to ground, or slightly below, on a single-supply power source by adding another resistor and an additional, more-negative power supply than the operational amplifier’s negative supply, seen in Figure 1. Adding a pulldown resistor between the output and the additional negative supply allows it to take the output down below the value that the output would otherwise achieve.
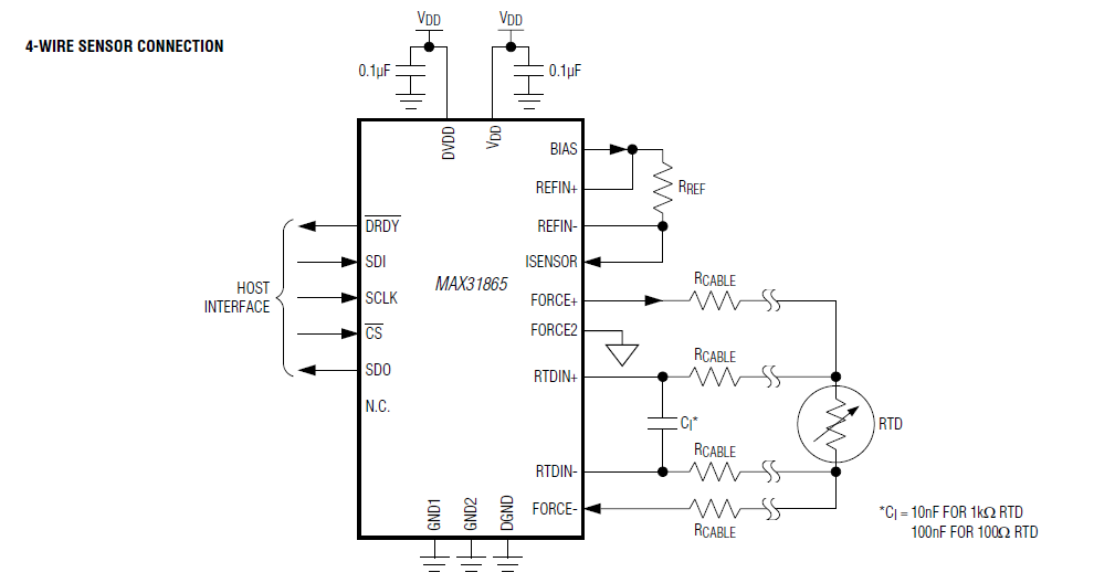
Going beyond just the analog-interface op amp alone, the Analog Devices/Maxim Integrated MAX31865 of Figure 2 is an easy-to-use resistance-to-digital converter optimized for Pt100 and Pt1000 RTDs. The IC is available in tiny 20-lead TQFN and SOIC packages and can be configured for 2-, 3-, and 4-wire RTD interfaces while providing an SPI-compatible Interface on the processor side.

A single external resistor sets the sensitivity for the RTD being used, and a precision 15-bit delta-sigma ADC converts the ratio of the RTD resistance to reference resistance into digital form, for nominal temperature resolution of 0.03125⁰C °C and accuracy of 0.5⁰C under all operating conditions and extremes.

Many temperature-measurement applications require the use of multiple RTDs along with other temperature sensors to fully instrument a test setup. For these applications, the Analog Devices LTC2983 of Figure 3 provides a sensor-to-digital, high-accuracy digital temperature-measurement system IC that supports a multiplicity of sensors and options. It handles up to 20 sensor channels, and these can be a mix of 2-, 3-, and 4-wire RTDs, thermocouples, thermistors, and even diodes. The IC can be programmed with the specific type of sensor and desired excitation, and it then provides built-in standard coefficients for these sensors; it also supports custom, user-specified coefficients if needed.
The LTC2983provides the digital results via an SPI interface in °C or °F, with 0.1°C accuracy and 0.001°C resolution. The single 2.85 V-to-5.25 V supply IC includes excitation current sources and fault-detection circuitry appropriate for each type of temperature sensor, as well as cold-junction compensation (CJC) for any thermocouples.

For RTD data-acquisition designs where the team wants to create a tailored, complete circuit but not “reinvent the wheel,” Microchip Technology offers the Pt100 RTD Evaluation Board of Figure 4. This board supports two RTDs and allows for user configuration of key operating parameters, including RTD current.
The evaluation board block diagram of Figure 5 shows how it builds up the complete RTD-interface channel function-by-function, so users can understand the circuit and then adapt it as needed. The board has an internal RTD, and an external 2, 3, or 4-wire Pt100 RTD can also be connected, along with a low-current current source to minimize self-heating.
The voltage across the RTD is amplified using the MCP6S26 PGA. A programmable gain amplifier (PGA) boosts the RTD voltage and allows the user to digitally program the amplifier gain, increasing the sensor output range, and a differential amplifier drives a 12-bit differential analog/digital converter. Finally, the converter output data is read out by the microcontroller using an SPI interface and sent to the host PC via the USB interface.

The associated guide includes full installation and setup information for this evaluation board and includes step-by-step instructions for the intuitive PC-based graphical user interface (GUI) of Figure 5. This GUI allows users to set parameters such as the number of samples, sample rate, PGA gain, internal RTD current, and external current. To complete the documentation, the guide includes a fully detailed bill of materials (BOM), schematic diagram, top-layer and bottom-layer PC board layouts, and bottom-layer screen.

Conclusion
The resistance temperature detector is a popular, widely used sensor for temperature measurement. When driven and sensed with the appropriate circuitry, it can provide high precision and repeatability over a wide temperature range. As with any high-performance sensor, its characteristics must be understood to achieve optimum performance. ICs with differing levels of functional integration allow users to build an RTD-based system with minimal surprises and superior performance.
References
What is the Difference Between a 2, 3, and 4 Wire RTD?, Omega Engineering
How to Choose Between a RTD Pt100 vs Pt1000?, Omega Engineering
RTD vs Thermocouples, Omega Engineering
Temperature probes, Omega Engineering
Operating limits and tolerances of platinum resistance thermometers per EN 60751: 2008, WIKA Alexander Wiegand SE & Co. KG
Pt100 and Pt1000 Sensors: Important Facts and Differences, WIKA Alexander Wiegand SE & Co. KG
Standard Platinum Resistance Thermometer Calibrations from the ArTP to the Ag FP, NIST Special Publication 250-81
Thin-Film Resistance Thermometers on Silicon Wafers, NIST
Thermal Management Handbook, Analog Devices/Maxim Integrated
Practical RTD Interface Solutions, Texas Instruments, SNOA481B
A Basic Guide to RTD Measurements, Texas Instruments, SBAA275
OPAx317 Zero-Drift, Low-Offset, Rail-to-Rail I/O Operational Amplifier, Texas Instruments
Precision RTD Instrumentation for Temperature Sensing, Microchip Technology
Related EE World content
What’s the difference between 2-, 3-, & 4-wire RDT sensing?
Temperature Sensors: thermocouple vs. RTD vs. thermistor vs. semiconductor IC
20-mA current loops, Part 1: Basic functions
20 mA current loops, Part 2: Advanced features
How does a thermocouple work, and do I really need an ice bath? part 1
How does a thermocouple work, and do I really need an ice bath? part 2
Temperature sensors: IoT tilts balance from traditional devices to chips
The hot wire anemometer, Part 1: Principles
The hot wire anemometer, Part 2: Implementation
The hot and cold of thermocouples
FAQ on thermistors for temperature sensing





Leave a Reply
You must be logged in to post a comment.