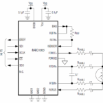
This part transitions from RTD principles to ICs available for interfacing. ICs simplify the RTD interface As with their other resistor-based temperature-sensing components, the RTD looks simple to use. After all, it is a two-terminal resistor with no parasitics of consequence in the relatively slow-moving world of temperature sensing. Nonetheless, as with thermistors and many […]
Understanding and interfacing with RTDs: part 1
This versatile temperature sensor is one of many viable alternatives. Temperature is the most widely sensed real-world parameter, and knowing the temperature with some combination of accuracy, precision, and repeatability is critical in many applications. A widely used choice for the temperature sensor is the resistance temperature detector (RTD), a precision metal element usually made […]
Ultrasonic sensing part 2: dynamic fluid flow
This second part looks at measuring fluid flow rates instead of object presence. Find part one here. Sensing fluid flow Beyond basic object detection, ultrasonic transducers are used for non-invasive, non-contact measurement of liquid and gas flow rates (velocity). For these applications, the transducers operate at higher frequencies, typically above 200 kHz, to provide the […]
Ultrasonic sensing part 1: static presence
Ultrasonic energy is widely used to sense the presence of nearby objects and even determine their distance if needed, as well as to measure fluid flow rates in industrial and scientific applications. The advantages of ultrasound are that it is relatively easy to apply, is accurate, has very minimal safety or risk factors, carries no […]
FAQ on optical proximity sensing: part 2
A light source and photosensor combine for effective, reliable, non-contact proximity detection of nearby objects. Part 1 of this article looked at the principles and three basic approaches to optical proximity sensing, also called photoelectric sensing. This part looks at physical implementations of the system, input/output specifics, and other considerations. Q: Is this a relatively […]
FAQ on optical proximity sensing: part 1
A light source and photosensor combine for effective, reliable, non-contact proximity detection of nearby objects. Non-contact proximity sensors detect the presence or absence of nearby objects (including animals and people) using basic physics phenomena such as capacitive and inductive electromagnetic fields, light, or sound. Many techniques are used for this sensing, each offering different operational […]
What are magnetic rotary encoders?
Part 1 of this FAQ looked at the optical rotary encoder, a low-cost, high-resolution, easy-to-use sensor for indicating incremental shaft position (although it can be “upgraded” to indicate absolute position as well). Q: What is the basic principle of the magnetic encoder? A: The magnetic encoder uses a rotating gear made of ferrous metal, and […]
What are optical rotary encoders?
Accurate measurement of rotary shaft motion, including position, velocity, and acceleration, is crucial in numerous applications. This is typically achieved by incorporating a rotary encoder into the motor or shaft assembly. While “rotary encoder” is often abbreviated to “encoder,” it should not be confused with other electromechanical or electronic encoding devices used for data format […]
FAQ on thermistors for temperature sensing
The thermistor is a widely used temperature sensor and an attractive alternative to thermocouples and RTDs — but only in some applications. Temperature is the most commonly assessed and measured physical parameter; if you add all the consumer, industrial, commercial, medical, food-related, product tests and measurements, and other places where it needs to be sensed. […]
Automotive airflow analysis reveals virtues & limits of sensors, models, and simulations
Design verification requires sophisticated models, the simulation they offer, and real-world validation of their results. Sensors and sensing for real-world physical parameters form a large part of the electronics scene, but it’s easy to confuse them. A senior project leader I once worked with always reminded us that “sensors are easy, but sensing is hard,” […]









